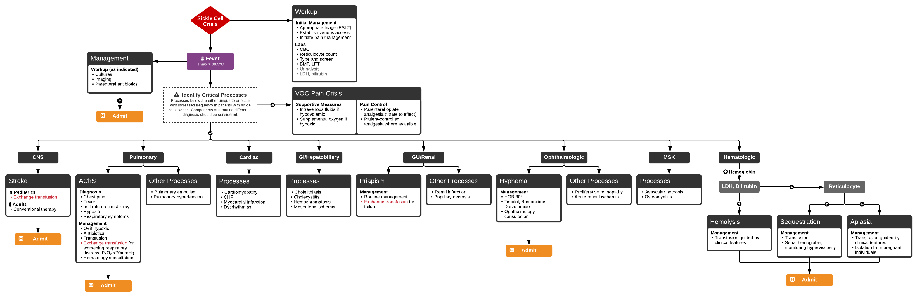
File:Sickle Cell.png
Tamaño de esta previsualización: 800 × 260 píxeles. Otra resolución: 3138 × 1018 píxeles.
Archivo original (3138 × 1018 píxeles; tamaño de archivo: 253 kB; tipo MIME: image/png)
This chart is editable as part of the WikEM algorithm project
Login: info@wikem.org
Password: wikem1
Original chart by Tom Fadial (http://ddxof.com/). Used with permission.
Historial del archivo
Haz clic sobre una fecha y hora para ver el archivo tal como apareció en ese momento.
| Fecha y hora | Miniatura | Dimensiones | Usuario | Comentario | |
|---|---|---|---|---|---|
| actual | 17:52 8 sep 2018 | 3138 × 1018 (253 kB) | Tomfadial (discusión | contribs.) | {{WikEM algorithm project}} |
No puedes sobrescribir este archivo.
Usos del archivo
La siguiente página usa este archivo:
